喜报!19西大风景园林专硕&综合基础押中101分!植物运用押中88分!
首页
ꄲ
喜报!19西大风景园林专硕&综合基础押中101分!植物运用押中88分!
19年考研已落下帷幕,今年西大的风景园林专业相比往年的考题有了很大的变动。新世立考研辅导团队,根据以往的经验,做了大胆的预测,通过对各类可能出现的题型进行模拟演练以及资料整合,提供尽可能全面的复习内容。让19考研的学员在这次考研中获得了不错的成绩,考后信心满满坐等复试!!
下面我来给大家简单讲讲新世立今年是如何安排西大风景园林理论培训的!
1、6月以前,我们已经提前安排好全年的复习计划;
2、6月-9月,三本专业书籍和全部理论课程已经全部完结;(考西大的都知道,以前的专硕参考书籍的数量只有三本)
3、9月17日,西大的新考纲公布,并对考试范围做出全面的调整,从以前的3本参考书目变成8本参考书目。新世立手绘做出一个重大的决定!再次免费给我们的理论班学员安排课程以及免费赠送新版的5本复习资料;(如果在其他机构是需要再次缴费才能学习的,这足以看出新世立手绘是非常良心的辅导机构!)
4、9月-10月,机构老师把新参考书籍全面疏通,以及重点知识预测和每周一次的快题练习;
5、11月-12月,机构老师出模拟题和每周快题训练,再到后面的重点题型预测和热点讲解;
最后,你懂的!新世立手绘理论辅导班是你考研的坚强后盾!
接下来看看19考研理论班学员反馈!
风景园林基础命中101分!
▼
特别要说的是,今年风景园林基础的新题型------绘图题,
我们在冲刺班的第一次押题就百分百命中!
预测题和真题相似度达到90%!
直接上图
真题复现
理论班预测题
▼
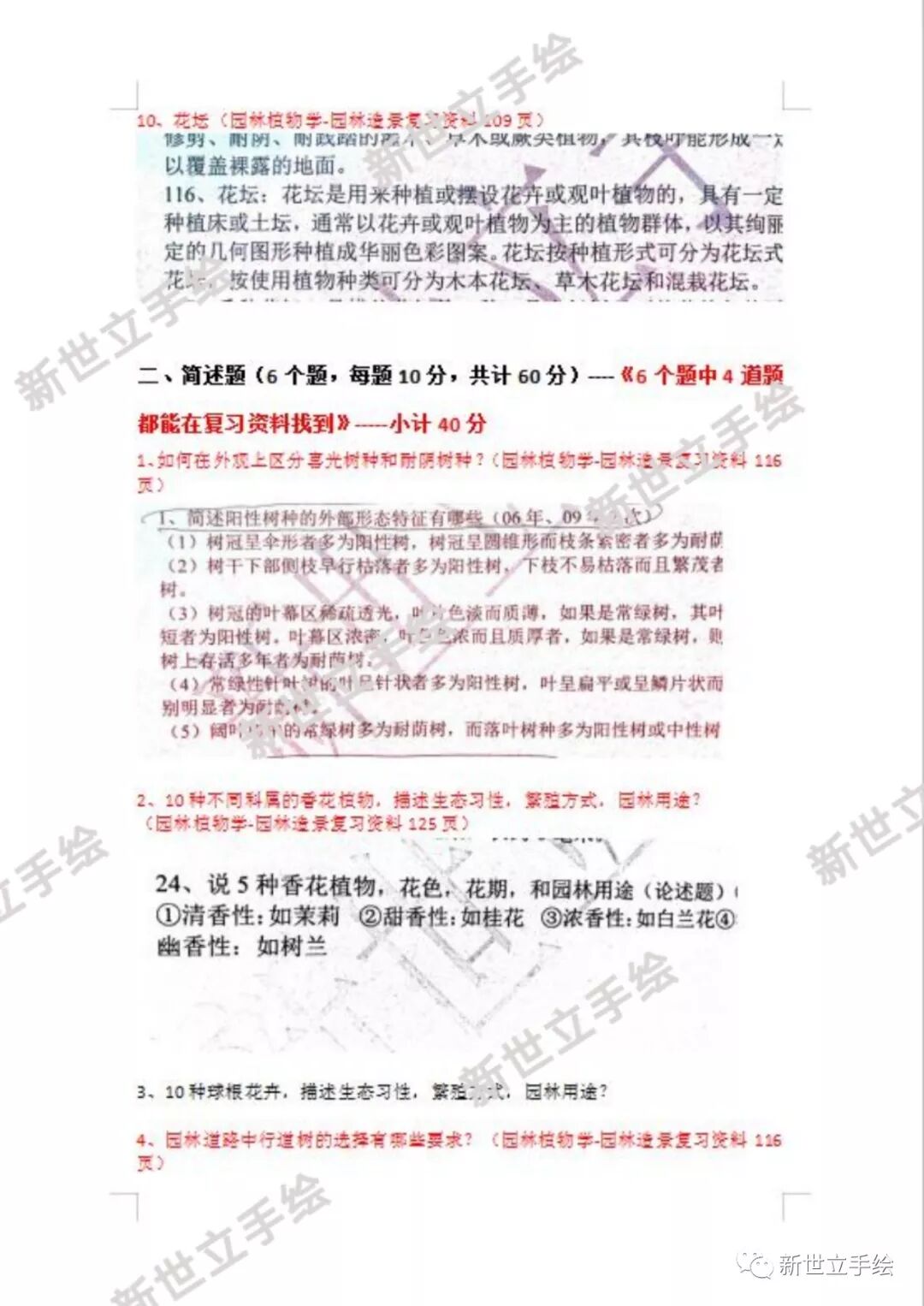
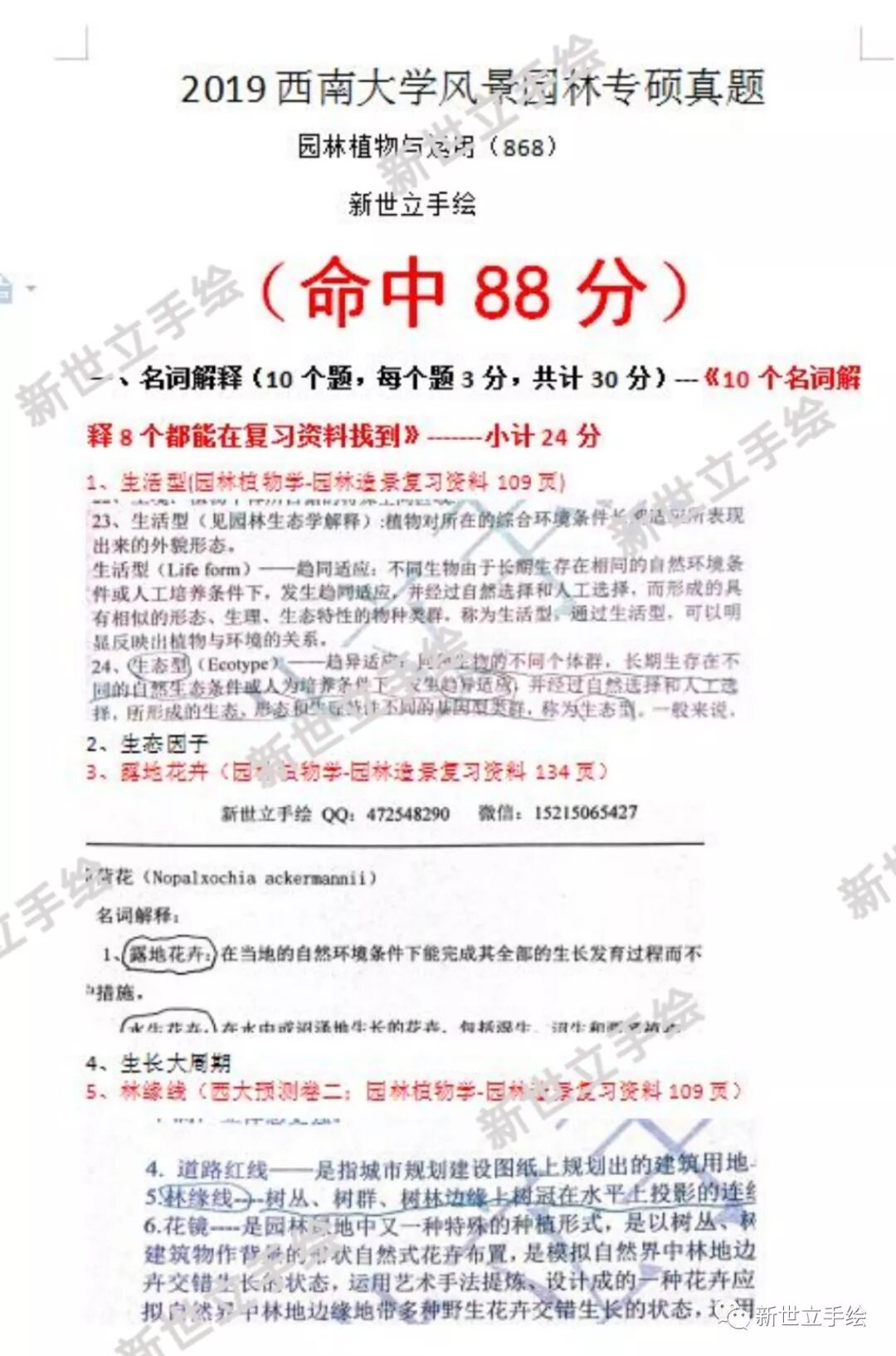
园林植物与运用命中88分!
▼

在园林植物与运用这一科目的考试中,多数真题更是在我们新版预测资料中有现成的答案!这足以看出新世立手绘考研辅导团队的老师把握考题方向的精准性!
在即将过去的2018,新世立手绘很高兴能陪伴学员度过艰难而又充实的一年。
19复试即将拉开战幕,优秀的人已经踏上征途!
19西大复试班,19寒假手绘、快题、软件班火热招生中!有意向报名的同学还可以享受年末最后优惠。详情关注下方招生简章
了解更多考研信息,请关注曹老师微信号
▼

想了解更多 19复试班 / 寒假各班次信息,请关注
新世立手绘咨询QQ:472548290
招生办:15215065427(曹老师)
新世立官网:www.xslcn.com
寒假上课:总部重庆西南大学三号门对面
平时南坪分部:工商大学兰花湖校区大门对面
平时永川分部:重庆大学城市科技学院邮局附近
平时合川分部:重庆人文科技学院大门附近